• 近来【北京20日新增22例20日北京新增多少例】

    2022北京疫情什么时候开始的?具体什么时候能结束恢复正常?附最新消息...022年北京疫情于2月21日开始,预计在4月上旬结束恢复正常,但具体时间需根据疫情发展动态调整,以官方通知为准。以下是详细信息:2022年北京疫情起始时间2022...

    2026-03-07
    61
  • 近来【北京限行规定北京限行规定时间】

    北京限号区域是哪里?〖壹〗、北京限号区域主要为五环路(含五环主路)以内道路,具体限行规定如下:限行时间本地普通机动车:工作日7时至20时,按车牌尾号限行(周末及法定节假日不限行)。非本市进京载客汽车:工作日9时至17时,按车牌尾号限行(...

    2026-03-07
    61
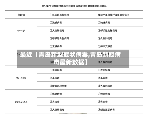
  • 最近【青岛新型冠状病毒,青岛新冠病毒最新数据】

    青岛疫情到了低点?〖壹〗、青岛疫情从多方面数据来看,感染高峰已处于低点,但重症和救治高峰尚未过去,农村地区面临新挑战,且需警惕新毒株和重复感染。具体分析如下:模型预测感染到了低点疫情预测模型显示,青岛疫情搜索高峰在12月21日达到峰值后...

    2026-03-07
    72
  • 【南京秦淮区通报1例核酸阳性,南京秦淮区通报1例核酸阳性病例】

    2022南京10月14日关于新增5例核酸检测结果异常人员的情况通报0月14日0点-23点40,我市新检出5例核酸检测结果异常人员,均为13日外省来宁阳性病例的关联人员。其中4例为密切接触者、1例在应检尽检人员中检测发现。经初步流调,核酸检...

    2026-03-07
    62
  • 近来【广东东莞市最新疫情广东东莞最新疫情今天】

    截至3月16日24时新型冠状病毒肺炎疫情最新情况〖壹〗、黑龙江:16例(均在哈尔滨市);甘肃:12例(兰州市8例、兰州新区4例);上海:8例(嘉定区4例、徐汇区2例等);广西、江苏、云南、北京、重庆、贵州、安徽、江西:合计24例。无新增死...

    2026-03-07
    62
  • 【河南李洪涛,李洪 涛】

    封丘网红李洪涛身价多少〖壹〗、关于封丘网红李洪涛的具体身价,近来没有官方或权威渠道公布的准确数据,因此无法了解到其确切数额。网络信息显示,名为“李洪涛”的人士在不同领域有多个同名人物。其中一位是活跃于抖音平台的封丘本地网红,其账号与“A龙...

    2026-03-07
    62
  • 【北京中高风险地区名单,北京中高风险地区名单最新】

    北京中高风险地区第一步:打开微信,进入公众号界面在微信主界面点击底部菜单栏的“通讯录”,选取上方“公众号”选项,进入公众号管理页面。第二步:选取本地官方公众号在公众号列表中找到并点击进入本地政府或卫生健康部门认证的官方公众号(如“北京本地...

    2026-03-07
    61
  • 美国新冠肺炎确诊超2600例(美国新冠肺炎确诊超542万例)

    微语简报:一份微语报,众览天下事〖壹〗、今日(3月15日,星期日,消费者权益保护日)微语简报核心内容如下:世界热点意大利大使批欧盟反应迟缓,称仅中国提供援助意大利驻华大使发文批评欧盟各国在疫情中反应迟缓,强调“只有中国回应了我们的需求”,...

    2026-03-07
    63
  • 漯河疫情最新消息今天(漯河疫情最新消息今天)

    漯河关于加强主城区社会面管控的通告漯河市新冠肺炎疫情防控指挥部办公室发布了关于加强主城区社会面管控的通告(2022年第37号),主要内容包括全面加强车辆出行管控、严格加强人员流动管控、落实属地和单位管理责任等,规定自通告发布之日起实行,解...

    2026-03-07
    62
  • 西安疫情最近严重吗(2021西安疫情最近严重吗)

    解剖一只麻雀,看西安疫情是如何变成“武汉后最重的一回的”〖壹〗、西安疫情发展成“武汉后最重的一回”,通过孙辉案例可看出是防疫流程混乱、部门间协调不畅、对密接人员管理不当、应急响应迟缓等多方面因素共同导致的。〖贰〗、解剖麻雀,就像通过典型事...

    2026-03-07
    63