极客号

  • 首页
  • 升学新闻
  • 助学百科
  • 校园日报
  • 大学知识
  • 高考重点
    当前位置: 网站首页 > 大学知识
  • 近来【上海疫情最新状况上海疫情最新状况今天新增】 大学知识

    近来【上海疫情最新状况上海疫情最新状况今天新增】

    上海虹桥机场防疫最新规定(出发+抵达)〖壹〗、出发旅客防疫要求:测温:所有进入虹桥机场航站楼的旅客需配合进行体温检测,体温正常方可进入。佩戴口罩:进入机场航站楼的所有旅客必须全程佩戴口罩,未佩戴口罩者将被劝阻进入。出示随申码:旅客需出示绿...

    南城
    2026-03-06
    64
  • 关于【附近的当铺,附近的当铺正规典当行】 大学知识

    关于【附近的当铺,附近的当铺正规典当行】

    常德桥南有当铺吗在哪里〖壹〗、常德桥南区域公开可查的当铺信息不多,主要在桥南市场周边及鼎城区善卷路附近。桥南市场周边1)桥南旧货市场在常德市鼎城区善卷路与东门巷交叉路口西南侧,公开信息是旧货市场,但部分旧货店能提供典当服务,要现场询问确认...

    南城
    2026-03-06
    87
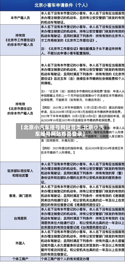
  • 【北京小汽车摇号网站首页,北京小汽车摇号网站首页登录】 大学知识

    【北京小汽车摇号网站首页,北京小汽车摇号网站首页登录】

    北京小汽车摇号官方网站查询系统〖壹〗、北京小汽车摇号查询系统官方网站为:https://xkczb.jtw.beijing.gov.cn/查询方式:摇号结束后,可登录上述网站查询摇号结果。申请流程:提出申请:首先需要提出申请,获取申请编...

    南城
    2026-03-06
    60
  • 清明高速路免费的时间2024/清明高速免费到什么时候? 大学知识

    清明高速路免费的时间2024/清明高速免费到什么时候?

    高速免费到时间怎么算〖壹〗、高速免费到时间的计算以车辆驶离出口收费车道的时间为准。具体计算方式及相关要点如下:免费通行的时间范围高速免费政策适用于春节、清明节、劳动节、国庆节四个国家法定节假日及其调休日。免费时段统一从节假日第一天00:0...

    南城
    2026-03-06
    63
  • 西安的最新疫情(西安的最新疫情防控政策) 大学知识

    西安的最新疫情(西安的最新疫情防控政策)

    西安密接者隔离最新消息根据2022年3月6日西安第62场新冠肺炎疫情防控工作新闻发布会内容,西安对密切接触者采取的隔离管控措施如下:密切接触者隔离措施集中隔离:实施14天集中隔离医学观察,期间需在第14天各进行一次核酸检测。居家健康监测...

    南城
    2026-03-06
    67
  • 近来【新疆新增23例确诊新疆新增确诊病例23例在哪里】 大学知识

    近来【新疆新增23例确诊新疆新增确诊病例23例在哪里】

    国家卫健委:23日本土新增“380+1261”月23日0—24时,全国新增确诊病例12例,其中本土病例9例,境外输入病例3例,无新增死亡病例。具体数据及情况如下:新增确诊病例分布境外输入病例:共3例,其中上海2例,陕西1例。本土病例:...

    南城
    2026-03-06
    73
  • 【济南新增9例本土无症状,济南新增确诊3例】 大学知识

    【济南新增9例本土无症状,济南新增确诊3例】

    3月2日新增本土确诊54例涉13省份(附详情)月2日0—24时,31个省(自治区、直辖市)和新疆生产建设兵团报告新增本土确诊病例54例,涉及13个省份,新增境外输入确诊病例160例,无新增死亡病例,新增疑似病例5例(均为境外输入)。具体...

    南城
    2026-03-06
    67
  • 近来【河北新增77例本土无症状河北新增本土确诊14例无症状16例】 大学知识

    近来【河北新增77例本土无症状河北新增本土确诊14例无症状16例】

    国家卫健委:14日新增本土确诊病例32例〖壹〗、河南:3例,其中周口市2例、郑州市1例。黑龙江:2例,均在黑河市。河北:1例,在辛集市。云南:1例,在德宏傣族景颇族自治州。无症状转确诊:12例(辽宁10例,河南2例)。境外输入病例新增2...

    南城
    2026-03-06
    64
  • 关于【青岛疫情最新消息封城,青岛疫情最新通知】 大学知识

    关于【青岛疫情最新消息封城,青岛疫情最新通知】

    为什么城阳突然封城出现疫情。根据疫情防控中心查询可知截止至今2022年12月10日城阳出现疫情因此封城。城阳一指城阳区。城阳区,山东省青岛市辖区,地处青岛市区北部方向,东依崂山区,南接李沧区,西临胶州湾与胶州市相邻,北与即墨区毗连。经查阅...

    南城
    2026-03-06
    75
  • 【2021五一放假安排公布,2021 五一放假时间】 大学知识

    【2021五一放假安排公布,2021 五一放假时间】

    五一放假安排公布2021021年劳动节放假安排为5月1日至5日放假调休,共5天,4月25日(星期日)、5月8日(星期六)上班。以下为详细信息:放假调休安排放假时间:5月1日(星期六)至5日(星期三),共5天。调休上班:4月25日(星期日...

    南城
    2026-03-06
    63
  • ‹‹
  • ‹
  • 71
  • 72
  • 73
  • 74
  • 75
  • 76
  • 77
  • 78
  • 79
  • 80
  • ›
  • ››

最新发布

  • 关于【安徽新增本土无症状47例,安徽新增确诊3例无症状7人】
    2026/03/28 08:42:14

    31省份新增本土“2971+21355”是怎么回事,这是咋情况?〖壹〗、“31省份新增本土‘2971+21355’”是指2022年4月22日0—24时,31个省(自治区、直辖市)和新疆生产建设兵团报告新增本土确诊病例2971例,新增本土无...[原文链接]

  • 网易北京一员工核酸检测阳性(北京网易员工新冠)
    2026/03/28 08:39:09

    佛山顺德有多少例〖壹〗、刚刚通报!佛山新增236例阳性!顺德136例,社会面新增3例!顺德美食回答于2022-11-3011月29日0-24时,全市新增本土确诊病例25例,新增本土无症状感染者211例。新增境外输入无症状感染者10例...[原文链接]

  • 浙江金华一顺丰小哥核酸阳性/浙江金华顺丰快递
    2026/03/28 08:36:12

    由于快递物品比较急,顺丰快递去中场转拿行不行?〖壹〗、快递是不可以在中转中心拿的。因为你的快递根本就找不到,在什么地方。有可能已经装在某个车发往什么地方了。那里面都是快递,根本就找不到的。也不可能为了你一个快递去大动干戈。选取快递:普通快...[原文链接]

  • 满洲里新增本土26例(满洲里新增27例)
    2026/03/28 08:33:14

    满洲里封城是真的吗满洲里一共封城两次。满洲里是内蒙古自治区呼伦贝尔市代管县级市,地处内蒙古自治区东北部,由于地理位置的特殊性,满洲里在历史上曾经历过两次封城。第一次封城是在2020年初,为了应对新冠疫情的爆发,满洲里采取了严格的防控措施,...[原文链接]

  • 最近【为何上海新增无症状比确诊多45倍?,上海的无症状感染者】
    2026/03/28 08:30:08

    吸烟的危害有多大?吸烟可能干扰激素平衡,导致子宫内膜异位症的发生和发展。卵巢功能受损:吸烟可能导致卵巢功能受损,影响卵子的质量和数量。研究表明,吸烟会加速卵子的衰老过程,增加卵子染色体异常和不育的风险。更年期问题:吸烟可能加速女性更年期的...[原文链接]

热门推荐
  • 关于【安徽新增本土无症状47例,安徽新增确诊3例无症状7人】

    关于【安徽新增本土无症状47例,安徽新增确诊3例无症状7人】

    2026/03/28 08:42:14

  • 网易北京一员工核酸检测阳性(北京网易员工新冠)

    网易北京一员工核酸检测阳性(北京网易员工新冠)

    2026/03/28 08:39:09

  • 浙江金华一顺丰小哥核酸阳性/浙江金华顺丰快递

    浙江金华一顺丰小哥核酸阳性/浙江金华顺丰快递

    2026/03/28 08:36:12

  • 满洲里新增本土26例(满洲里新增27例)

    满洲里新增本土26例(满洲里新增27例)

    2026/03/28 08:33:14

  • 最近【为何上海新增无症状比确诊多45倍?,上海的无症状感染者】

    最近【为何上海新增无症状比确诊多45倍?,上海的无症状感染者】

    2026/03/28 08:30:08

热门升学新闻

  • 【四川新增省内感染者30例,四川省新增疑似本土病例1例】

    【四川新增省内感染者30例,四川省新增疑似本土病例1例】

  • 疫情最严重的三个省/疫情最严重的省份是哪里

    疫情最严重的三个省/疫情最严重的省份是哪里

  • 上海疫情处于快速上升期/上海疫情爆发高峰期

    上海疫情处于快速上升期/上海疫情爆发高峰期

  • 关于【浙江三地4天报告23例阳性,浙江3例是哪里的】

    关于【浙江三地4天报告23例阳性,浙江3例是哪里的】

  • 浙江新增本土阳性17例(浙江新增感染者1例)

    浙江新增本土阳性17例(浙江新增感染者1例)

  • 关于【上海浦东一小区调整为中风险,上海浦东中风险还是低风险】

    关于【上海浦东一小区调整为中风险,上海浦东中风险还是低风险】

极客号
    友情链接:
  • 升学新闻
  • 助学百科
  • 校园日报
  • 大学知识
  • 高考重点

Copyright 极客号 版权所有.备案号:粤ICP备98989988号