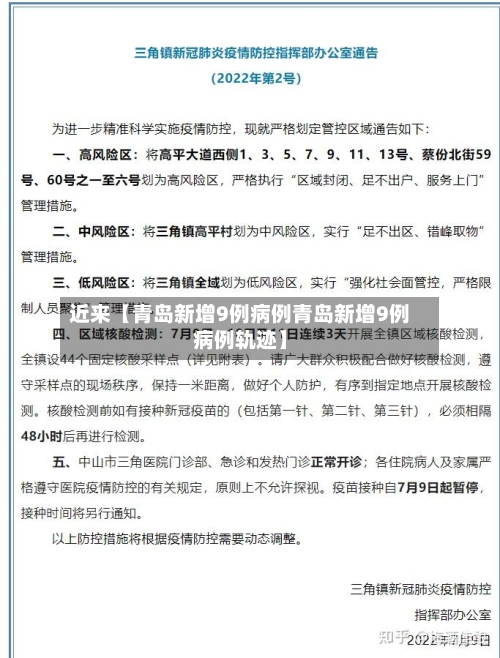
近来【青岛新增9例病例青岛新增9例病例轨迹】

新增确诊42例,在这些地方!

月20日0-24时,全国31省份新增本土确诊病例42例 ,均集中在福建省,其中厦门市36例、莆田市5例 、泉州市1例 。 以下是具体情况分析:新增病例分布与来源本土病例:42例均为福建省内报告,具体分布为:厦门市:36例(占福建省本土病例的87%) ,是当日疫情最集中的地区。

近来【青岛新增9例病例青岛新增9例病例轨迹】-第1张图片

月31日0—24时,新增的42例确诊病例分布情况如下:境外输入病例:共9例,具体分布为上海4例 ,北京2例 ,天津1例,湖南1例,广东1例。本土病例:共33例 ,其中黑龙江22例,吉林10例,河北1例 。

近来【青岛新增9例病例青岛新增9例病例轨迹】-第2张图片

新增本土确诊病例:新增5例 ,分布城市为徐州市1例,苏州市1例,宿迁市3例 ,均在定点医院隔离治疗。新增本土无症状感染者:新增42例,分布城市为南京市1例,无锡市1例 ,徐州市1例,苏州市15例,南通市12例 ,盐城市1例 ,镇江市3例,泰州市1例,宿迁市7例 ,均在定点医院接受隔离医学观察。

近来【青岛新增9例病例青岛新增9例病例轨迹】-第3张图片

月22日0-24时,31省区市新增本土病例128例、本土无症状感染者594例,具体分布如下:甘肃省:新增本土确诊病例42例 ,本土无症状感染者329例 。确诊病例中含18例由无症状感染者转为确诊病例 。当日新增治愈出院病例14例,解除医学观察的无症状感染者26例。

湖北省内情况湖北除武汉以外地市:湖北除武汉以外的所有地市已经连续3日无新增确诊病例,说明这些地区的疫情防控形势较为稳定 ,疫情传播的风险较低。武汉市情况:武汉当日新增确诊病例降至50例以下,这是一个积极的信号,表明武汉市的疫情防控措施正在发挥作用 ,疫情传播的速度在减缓 。

山东风险等级

山东省市政建设安全风险等级分为重大风险(红色)、较大风险(橙色) 、一般风险(黄色)和较低风险(蓝色)四级。

具体而言,红色等级表示债务率等于或高于300%,属于极高风险 ,需采取最严格的管控措施;橙色等级为200%至300% ,风险较高,需加强监测与预警;黄色等级为120%至200%,风险处于可控范围 ,但需关注潜在压力;绿色等级则低于120%,风险较低,可维持常规管理。

医保基金穿底风险等级通常通过不同预警机制划分 ,具体等级和标准因地区政策而异,常见划分方式如下:三级预警机制(以山东济宁为例)该机制按风险程度从低到高分为Ⅲ级、Ⅱ级、Ⅰ级预警:Ⅲ级风险预警(一般预警):当基本医疗保险累计结余基金可支付月数低于6个月,或当期基金结余率低于15%时触发 。

根据风险因素辨识情况 ,山东省对风险点进行定性定量评价,将风险等级分为重大风险 、较大风险 、一般风险和低风险。发生过死亡、重伤、重大财产损失事故且发生事故的条件依然存在的,涉及重大危险源等风险点 ,确定为重大风险。

山东交强险属于E区,其费率实行差异化浮动机制 。全国交强险按风险等级分为A - E五类地区,山东在E区 ,保费标准与多数地区不同 ,要结合车辆出险记录和区域系数确定。E区范围与山东情况1)E区有江苏 、浙江等20个省市(含部分计划单列市),山东是其中之一。

监狱服刑人员矛盾纠纷风险等级划分因地区和监狱系统不同存在差异,常见划分方式包括三级风险等级、三色预警机制及与狱情等级关联的划分标准 。具体如下: 山东省监狱系统的三级风险等级划分山东省监狱系统将矛盾纠纷分为四类矛盾类别 ,并设定三级矛盾风险等级,同时建立动态调整和跟踪管理机制。

截至11月17日24时新型冠状病毒肺炎疫情最新情况

〖壹〗、现有确诊病例324例(含重症3例),累计治愈出院病例81411例 ,累计死亡病例4634例。累计报告确诊病例86369例,无现有疑似病例 。累计追踪到密切接触者874466人,尚在医学观察的密切接触者13974人 。无症状感染者情况:新增无症状感染者5例 ,其中境外输入4例;本土新增1例(未明确标注,但总数为5例)。

〖贰〗 、月17日0时至24时,乐山市新冠肺炎疫情最新情况如下:新增本土确诊病例1例、本土无症状感染者2例。新增省外来乐无症状感染者1例 。新增本土确诊病例和无症状感染者情况:病例4:新冠病毒无症状感染者 ,现居于乐山市五通桥区竹根镇涌江南苑小区,在密切接触者筛查中发现。

〖叁〗、福建省新型冠状病毒肺炎疫情情况本地疫情11月17日0~24时,福建省报告新增本土确诊病例10例。当日报告新增本土无症状感染者13例;解除隔离78例 。全省本土确诊病例近来住院145例 ,无死亡病例;现有本土无症状感染者尚在接受集中隔离医学观察563例。

2021.12.23正版熔断午报,美国大批新增

美国相关航班新增病例及熔断风险南航CZ328(洛杉矶-广州)12月19日航班新增3例输入病例 ,熔断率达60%(入境仅1天即达高风险阈值)。若后续新增病例未得到有效控制,可能触发熔断机制 。

021年12月31日正版熔断午报显示,美加航线多趟航班因输入病例触发熔断机制 ,具体涉及美国洛杉矶 、旧金山及加拿大多伦多、温哥华等航线。 以下是详细分析:美国航线熔断情况 南航CZ328(洛杉矶-广州):12月26日航班累计确诊9人,触发熔断条件,导致1月16日、23日航班确定熔断。

新增输入病例及熔断风险预警海航HU492(布鲁塞尔-西安)12月21日航班新增1例确诊 ,熔断概率低,暂无需担忧 。瑞航LX188(苏黎世-上海)12月19日航班新增1例确诊,熔断概率40% ,需持续关注后续病例。

今日熔断午报重点关注了近期世界航班的熔断情况,特别是涉及美国和法国的多个航班被取消或仅载货的情况。同时,也列出了多个存在熔断风险的航班 ,以及部分已熔断的航班信息 。具体航班熔断情况 法航AF198(巴黎-上海)熔断风险:12月20日航班已累计8人中招,预计1月10日/17日熔断 。

截至8月18日24时新型冠状病毒肺炎疫情最新情况

累计病例情况:截至8月18日24时,现有确诊病例7760例(其中重症病例24例)。累计治愈出院病例225197例 ,累计死亡病例5226例 ,累计报告确诊病例238183例,无现有疑似病例。累计追踪到密切接触者5009964人,尚在医学观察的密切接触者226831人 。

累计报告确诊病例84967例 ,现有疑似病例2例。累计追踪到密切接触者811824人,尚在医学观察的密切接触者13220人。无症状感染者情况:新增无症状感染者27例(均为境外输入) 。当日转为确诊病例1例(境外输入)。当日解除医学观察22例(境外输入9例)。尚在医学观察无症状感染者374例(境外输入306例) 。

疫情总体情况:2024年8月(8月1日0时至8月31日24时),全国(不含香港 、澳门特别行政区和台湾地区)共报告法定传染病719686例 ,死亡2366人。甲类传染病:共报告发病6例,其中鼠疫2例、霍乱4例;死亡1人,为鼠疫死亡病例。乙类传染病:除新型冠状病毒感染外 ,共报告发病353676例,死亡2364人 。

截至6月8日24时,新型冠状病毒肺炎疫情最新情况如下:新增确诊病例:全国31个省(自治区、直辖市)和新疆生产建设兵团报告新增确诊病例16例。境外输入病例8例 ,分布为北京2例 、上海2例 、四川2例、福建1例、广东1例。本土病例8例,均出现在广东省 。新增死亡病例:无新增死亡病例 。

截止2月8日24时,全国新型冠状病毒感染的肺炎疫情情况如下:确认病例数据 2月8日新增确诊2656例 ,累计确诊33738例。疑似病例数据 2月8日新增疑似3916例 ,累计现有疑似28942例。较比7日,8日新增的疑似数据环比略微上升 。

文章推荐

  • 新乡市:原则居家暂停聚集(新乡居家隔离)

    新增确诊42例,在这些地方!月20日0-24时,全国31省份新增本土确诊病例42例,均集中在福建省,其中厦门市36例、莆田市5例、泉州市1例。以下是具体情况分析:新增病例分布与来源本土病例:42例均为福建省内报告,具体分布为:厦门市:36例(占福建省本土病例的87%),是当日...

    2026年03月28日
    0
  • 近来【上海新增4例本土确诊上海新增5本地确诊】

    新增确诊42例,在这些地方!月20日0-24时,全国31省份新增本土确诊病例42例,均集中在福建省,其中厦门市36例、莆田市5例、泉州市1例。以下是具体情况分析:新增病例分布与来源本土病例:42例均为福建省内报告,具体分布为:厦门市:36例(占福建省本土病例的87%),是当日...

    2026年03月27日
    0
  • 近来【北京限行尾号限行北京限行尾号限行时间财经新闻】

    新增确诊42例,在这些地方!月20日0-24时,全国31省份新增本土确诊病例42例,均集中在福建省,其中厦门市36例、莆田市5例、泉州市1例。以下是具体情况分析:新增病例分布与来源本土病例:42例均为福建省内报告,具体分布为:厦门市:36例(占福建省本土病例的87%),是当日...

    2026年03月27日
    0
  • 【山东发现1例复阳,山东一例治愈者复阳】

    新增确诊42例,在这些地方!月20日0-24时,全国31省份新增本土确诊病例42例,均集中在福建省,其中厦门市36例、莆田市5例、泉州市1例。以下是具体情况分析:新增病例分布与来源本土病例:42例均为福建省内报告,具体分布为:厦门市:36例(占福建省本土病例的87%),是当日...

    2026年03月27日
    0