新冠疫情最新消息
〖壹〗、XBB及其亚分支的本土病例占比从5月1日至7日的86%增至5月22日至28日的94%。重症与死亡病例2023年5月1日至31日,全国报告新增重症病例2777例、死亡病例164例。其中 ,3例因新冠病毒感染导致呼吸功能衰竭死亡,161例为基础疾病合并新冠病毒感染死亡 。

〖贰〗 、疫情数据马来西亚卫生总监诺希山28日宣布,截止到当天中午12时 ,全马新增新冠肺炎确诊病例1594例,其中本土确诊1591例(沙巴157例,雪兰莪697例 ,吉隆坡194例等),累计确诊106690例。新增死亡病例3例,累计死亡病例455例。新增治愈1181例 ,累计治愈85592例 。

〖叁〗、新增确诊病例:全国31个省(自治区、直辖市)和新疆生产建设兵团报告新增确诊病例72例。境外输入病例:31例(分布:广东9例,上海7例,福建5例 ,内蒙古2例,浙江2例,北京 、天津、辽宁、江西 、河南、四川各1例)。含7例由无症状感染者转为确诊病例(广东4例,天津1例 ,福建1例,河南1例) 。

〖肆〗、月6日深圳新增3例新冠肺炎确诊病例,“0131”疫情累计报告16例病例 ,新增病例均在密接者 、重点人群中发现,具体情况如下:病例14:女,68岁 ,居住在宝安区石岩街道罗租下新村八巷,为正在集中隔离观察的密接者,诊断为新冠肺炎确诊病例(轻型)。
〖伍〗、截至2月14日18时 ,深圳2月14日疫情最新消息如下:新增病例情况 2月14日,深圳新增2例新冠肺炎确诊病例,均为2月13日报告病例1的密接者 ,属于“0213”疫情。病例2:男,33岁,入境旅客隔离酒店工作人员,集中隔离观察的密接者 ,诊断为轻型 。
首次!全国31个省区市无新增本土确诊病例
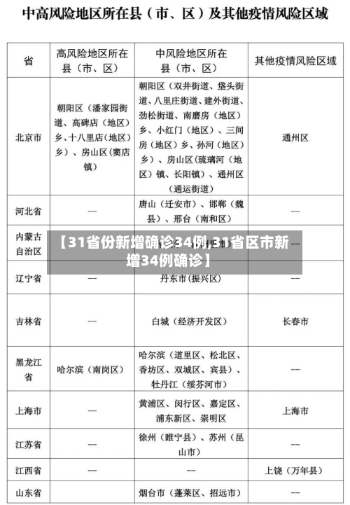
〖壹〗、月18日0—24时,我国首次出现全国31个省(自治区 、直辖市)无新增本土确诊病例的情况。以下是详细信息:整体新增情况:3月18日0—24时,31个省(自治区、直辖市)和新疆生产建设兵团报告新增确诊病例34例 ,其中新增死亡病例8例(湖北8例),新增疑似病例23例。
〖贰〗、月7日除湖北以外,其他省份首次无本土新增确诊病例 ,新增3例均为境外输入病例 。具体分析如下:除湖北外其他省份情况:3月7日,除湖北以外其他省份新增确诊病例3例,且这3例均为境外输入病例 ,首次实现了无本土新增确诊病例。同时,新增疑似病例42例,无新增死亡病例 ,重症病例减少了6例。
〖叁〗、月8日0—24时,我国31个省(自治区 、直辖市)和新疆生产建设兵团报告的新增确诊病例情况如下:新增确诊病例总数:8例新增确诊病例来源:均为境外输入病例四川:4例 上海:2例 广东:2例 同时,当日无新增死亡病例和新增疑似病例。
〖肆〗、月18日0—24时,31个省(自治区、直辖市)和新疆生产建设兵团报告新增确诊病例34例 ,新增死亡病例8例(湖北8例),新增疑似病例23例 。当天我国首次无新增本土确诊病例,湖北以外省份无新增死亡病例 ,完成清零上报,重症病例减少2例,已连续7日无新增本土确诊病例。
〖伍〗 、新增本土确诊病例分布总体数据:9月12日0-24时 ,全国31个省(自治区、直辖市)和新疆生产建设兵团报告新增确诊病例49例,其中本土病例22例,境外输入病例27例。
11月7日31省区市新增本土确诊65例(涉11省市)
〖壹〗、新增本土确诊病例分布辽宁省:新增20例本土确诊病例 ,均在大连市,其中2例由无症状感染者转为确诊病例 。河南省:新增18例本土确诊病例,其中郑州市16例(含13例由无症状感染者转为确诊病例) ,周口市2例(含1例由无症状感染者转为确诊病例)。河北省:新增8例本土确诊病例,均在辛集市。黑龙江省:新增6例本土确诊病例,均在黑河市 。
〖贰〗 、月7日国内新增确诊病例89例,其中本土65例。总体情况:11月7日0—24时 ,31个省(自治区、直辖市)和新疆生产建设兵团报告新增确诊病例89例。境外输入情况:境外输入病例24例,其中上海6例,云南6例 ,山西3例,广东3例,内蒙古1例 ,浙江1例,福建1例,山东1例 ,广西1例,四川1例 。
〖叁〗、兰州预计在11月中下旬左右实现疫情清零并全面解封,具体时间可能在11月15号前后 ,但需以官方通报为准。当前兰州疫情尚未完全结束,仍存在新增本土确诊病例和无症状感染者。
〖肆〗 、截至4月7日24时,31个省(自治区、直辖市)和新疆生产建设兵团报告新增本土确诊病例1540例,新增本土无症状感染者22561例 。具体分布如下:本土确诊病例分布:上海:824例 ,分布在浦东新区、松江区 、闵行区等16个区。吉林:617例,其中长春市474例、吉林市136例。福建:20例,集中在泉州市和厦门市。
〖伍〗、月7日成都市新增2例境外输入新冠肺炎确诊病例 ,新增1例境外输入无症状感染者,新增出院2人 。默沙东正合作开发口服抗病毒药物,近来处于二期和三期临床试验阶段。疫情通报 新增境外输入确诊病例2例 患者1:男 ,65岁,中国籍。从美国出发,经韩国乘OZ323次航班于10月23日抵蓉 。入境后即被集中隔离。
〖陆〗、月23日0—24时 ,31个省份新增本土确诊病例2010例 、本土无症状感染者2722例,无新增死亡病例。新增疑似病例1例,为境外输入病例(在上海) 。
