太原限行最新通知2023年6月/太原限行调整规定

太原限行区域和时间高考

限行时间是2025年6月7日、8日、9日,每天7时至18时。在限行区域内 ,进入该区域道路行驶的所有机动车实施单号单日 、双号双日行驶管理(尾号为英文字母的以最后一位数字为准),即号牌尾号为单号『9』的单日通行,号牌尾号为双号(0)的双日通行 。不过 ,公交车、巡游及网约出租车等车辆不受限行管理。

太原限行最新通知2023年6月/太原限行调整规定-第1张图片

月7日上午:限行时间一般从考试开始前的一段时间开始,持续到上午考试结束。这通常是为了确保考生能够顺利到达考场,并在考试期间不受交通噪音的干扰 。6月7日下午:限行时间同样从下午考试开始前的一段时间开始 ,持续到下午考试结束。

太原限行最新通知2023年6月/太原限行调整规定-第2张图片

025年太原高考限行时间为6月7日、8日 、9日,每天7时至18时。根据太原市公安局发布的通告,此次限行是为保障全市高考、中考期间考生交通出行 ,对本市部分行政区域内道路行驶的机动车(含临时号牌车辆)实施交通限行管理 。

太原限行最新通知2023年6月/太原限行调整规定-第3张图片

高考中考期间限行区域:在2025年6月7 - 9日、20 - 21日每天7时至18时,22 - 23日每天7时至12时,限行区域为绕城高速东环段 、唐槐路、金谷路以西 ,绕城高速北环段以南 ,绕城高速西环段、青银高速(太原罗城至姚村段)以东,小牛线 、汾潇街以北(不含上述边界道路)的范围。

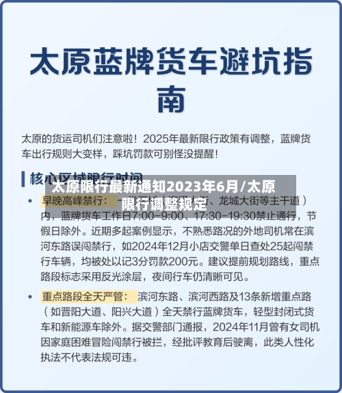
限行时间:高考期间:具体日期可能会根据当年教育部门的安排有所调整,但通常包括6月7日至6月8日这两天(如遇节假日或特殊情况可能会有所变动)。限行时段:一般为每天的早高峰(如7:00-9:00)和晚高峰(如17:00-19:00) ,具体时段可能会根据交通流量和实际情况进行微调 。

高考、中考期间限行:限行时间:2025年6月7日至9日、6月20日至21日,每天7时至18时;6月22日至23日,每天7时至12时。限行区域:绕城高速东环段 、唐槐路 、金谷路以西 ,绕城高速北环段以南,绕城高速西环段、青银高速(太原罗城至姚村段)以东,小牛线、汾潇街以北(不含上述边界道路)的范围。

太原哪天开始限号

太原2026年限号情况如下:滨河路限行限行时间为工作日7:00 - 9:00 、17:30 - 19:30 。限行规则为周一尾号6限行;周二尾号7限行;周三尾号8限行;周四尾号9限行;周五尾号0限行 。周末及法定节假日不限行 ,尾号为字母的以最后一位数字为准。三河一街限行限行时间是工作日7:00 - 9:00。

025年太原限号的时间表主要在工作日的07:00-09:00和17:30-19:30执行,具体规则如下:号牌尾号为6的机动车,周一限制通行 。号牌尾号为7的机动车 ,周二限制通行。号牌尾号为8的机动车,周三限制通行。号牌尾号为9的机动车,周四限制通行 。号牌尾号为0的机动车 ,周五限制通行。

限行规则:按尾号限行:太原市采用尾号限行措施 ,每个工作日限行两组尾号。具体对应关系为:星期一:限行尾号1和6的车辆 。星期二:限行尾号2和7的车辆。星期三:限行尾号3和8的车辆。星期四:限行尾号4和9的车辆 。星期五:限行尾号5和0的车辆。限行时间:限行时间段为早上7:30至晚上19:30。

太原市限号规定及限行时间表(限行区域详解)

〖壹〗、太原市限号规定及限行时间表(限行区域详解)如下:限行时间 工作日限行时间:每星期一到星期五的早上7点至晚上9点(即7:00-21:00) 。需要注意的是,部分信息中提及的下午13:00至13:00的限行时间显然为错误,应忽略 。特殊路段限行时间:太原滨河东西路在工作日7:00至9:00、17:30至19:30限行 ,周日及国家法定节假日除外。

〖贰〗 、星期二:限行尾号2和7 星期三:限行尾号3和8 星期四:限行尾号4和9 星期五:限行尾号5和0限行时间通常为工作日(星期一到星期五),周末及法定节假日不执行限号措施。外地车辆限行规则外地车辆进入太原市需遵守以下限制:高峰时段限行:工作日早晚高峰时段(7:30-9:30和16:30-19:00)禁止行驶 。

〖叁〗、星期一:限行尾号1和6 星期二:限行尾号2和7 星期三:限行尾号3和8 星期四:限行尾号4和9 星期五:限行尾号5和0此规则确保每个车牌号每周仅限行一天,周末及法定节假日通常不限行。区域限号规则太原市将行政区划分为A、B 、C、D、E 、F六个区域 ,每个区域设定独立的限行日期和时间段。

〖肆〗、限号尾号为5和0的车辆:限行时间为9:00 - 11:00和19:00 - 21:00 。周末限号规则:限号尾号为7和9的车辆:限行时间为7:00 - 9:00和17:00 - 19:00。限号尾号为8和0的车辆:限行时间为9:00 - 11:00和19:00 - 21:00。

〖伍〗、星期一:限行尾号1和6的车辆;星期二:限行尾号2和7的车辆;星期三:限行尾号3和8的车辆;星期四:限行尾号4和9的车辆;星期五:限行尾号5和0的车辆 。注:若尾号为英文字母,则以字母前的最后一位数字为准。

〖陆〗 、太原市限号规定及时间表(限行时间详解)如下:常规限行时间 工作日限行时间:早7点至晚8点(即7:00-20:00),具体分为两个高峰时段:7:00-9:00和17:30-19:30。周周日及节假日:不限行 。

太原滨河东路限行时间2023

限行路段范围:涉及滨河东路和滨河西路两条主干道 ,覆盖早晚高峰时段的主要通行区域。限行实施时间:自2023年9月4日(下周一)起正式执行,限行时段为工作日早晚高峰期。限行具体规则:时段划分:早高峰7:00-9:00,晚高峰17:30-19:30 。车辆限制:根据尾号数字实施单双号限行或特定尾号禁行 ,具体规则需借鉴太原交警最新通告 。

太原滨河东路2023年的限行时间如下:6月23日至7月16日以及9月4日以后的工作日:限行时段分为早高峰7:00至9:00和晚高峰17:30至19:30。节假日调整:限行规定仅限于工作日,节假日不执行限行。

023太原滨河东西路限行时间是在工作日7:00时至9:00时,17:30时至19:30时 。周日及国家法定节假日除外。限行路段 滨河东西路胜利桥至祥云桥路段 ,工作日高峰期7:00~9:00 、17:30~19:30 ,每天限行两个尾号,非晋A牌照上述路段高峰期禁行。

太原滨河路的限行规定如下:限行时间:2024年01月01日至2025年07月21日、2025年09月01日至2027年01月01日,在工作日的07:00-09:00、17:30-19:30时间段内限行(节假日除外) 。特别注意:2025年7月21日至8月31日期间 ,暂停执行滨河东 、西路早晚高峰期限行调流措施,9月1日恢复限行。

6月21号太原限行吗

〖壹〗、025年6月21日,太原在7时至18时实行单双号限行 ,当日限行尾号为双号(0)。中考期间(2025年6月20 - 23日),太原实施单双号限行措施 。

〖贰〗、太原市主城区将于6月20日至22日中考期间实施机动车单双号限行措施,具体时间为每天7时至18时。以下是详细说明:限行时间与范围时间:6月20日 、21日、22日 ,每天7:00-18:00。

〖叁〗、限行时间:2025年6月20日 、21日,每天7时至18时;6月22日、23日,每天7时至12时 。限行区域:绕城高速东环段、唐槐路 、金谷路以西 ,绕城高速北环段以南,绕城高速西环段、青银高速(太原罗城至姚村段)以东,小牛线、汾潇街以北(不含上述边界道路)的范围。

太原今天汽车限号了吗?限号规定及注意事项

〖壹〗 、太原今天(以2023年6月16日借鉴信息为准)汽车是限号的 ,限号规定及注意事项如下:限号规定 限行尾号:截止2023年6月16日 ,太原限行尾号是5和0。

〖贰〗 、周末及法定节假日不限行 。限行区域:太原市中心城区内的主干道和部分次干道,以及滨河东西路等特定路段(外地车严禁驶入滨河东西路) 。限行规则:根据车牌尾号实行单双号限行措施。具体规则为,车牌尾号为单数的车辆在单号日期限行 ,车牌尾号为双数的车辆在双号日期限行。

〖叁〗、恢复限行后,号牌尾号为6的机动车周一禁止通行;号牌尾号为7的机动车周二禁止通行;号牌尾号为8的机动车周三禁止通行;号牌尾号为9的机动车周四禁止通行;号牌尾号为0的机动车周五禁止通行 。限行时间为工作日07:00-09:00、17:30-19:30(节假日除外)。

〖肆〗 、是,太原市今天(在工作日的情况下)限号。具体限号规定依据车辆尾号和当日日期而定 。太原市限号规定详解 限行时间:工作日7:00时至9:00时 ,17:30时至19:30时。周日及国家法定节假日除外。注意:特殊时期(如高考、中考期间)限行时间可能会有所调整,需关注官方公告 。

〖伍〗、太原2024年最新的限号时间为工作日07:00-09:00 、17:30-19:30。具体限行规则如下:对于进入限行区域的客车,太原市实行了尾号限行措施。

文章推荐

  • 近来【北京社区工作者确诊北京社工感染】

    太原限行区域和时间高考限行时间是2025年6月7日、8日、9日,每天7时至18时。在限行区域内,进入该区域道路行驶的所有机动车实施单号单日、双号双日行驶管理(尾号为英文字母的以最后一位数字为准),即号牌尾号为单号『9』的单日通行,号牌尾号为双号(0)的双日通行。不过...

    2026年03月28日
    0
  • 最近【石家庄限号2021最新限号6月,石家庄限号2021最新限号4月轮换】

    太原限行区域和时间高考限行时间是2025年6月7日、8日、9日,每天7时至18时。在限行区域内,进入该区域道路行驶的所有机动车实施单号单日、双号双日行驶管理(尾号为英文字母的以最后一位数字为准),即号牌尾号为单号『9』的单日通行,号牌尾号为双号(0)的双日通行。不过...

    2026年03月28日
    0
  • 最近【山东青岛3例无症状感染者,山东青岛3例无症状感染者是哪里的】

    太原限行区域和时间高考限行时间是2025年6月7日、8日、9日,每天7时至18时。在限行区域内,进入该区域道路行驶的所有机动车实施单号单日、双号双日行驶管理(尾号为英文字母的以最后一位数字为准),即号牌尾号为单号『9』的单日通行,号牌尾号为双号(0)的双日通行。不过...

    2026年03月28日
    0
  • 近来【北京2地升为中风险北京中风险区降为1个】

    太原限行区域和时间高考限行时间是2025年6月7日、8日、9日,每天7时至18时。在限行区域内,进入该区域道路行驶的所有机动车实施单号单日、双号双日行驶管理(尾号为英文字母的以最后一位数字为准),即号牌尾号为单号『9』的单日通行,号牌尾号为双号(0)的双日通行。不过...

    2026年03月28日
    0