【北京新增7个感染者,北京新增7例病例】

新增病例数持续下降!北京本轮疫情已得到有效控制

〖壹〗 、北京本轮疫情已得到有效控制,新增病例数持续下降 ,5月27日至29日15时无新增社会面病例 。 具体分析如下:新增病例情况:5月29日0时至15时 ,北京新增本土新冠肺炎病毒感染者7例,均为隔离观察人员,社会面筛查人员为零 。这一数据表明 ,疫情的传播链已基本被切断,新增病例主要来自已管控的隔离人员,社会面传播风险显著降低。

【北京新增7个感染者,北京新增7例病例】-第1张图片

〖贰〗 、月28日0时至15时 ,北京新增本土新冠肺炎病毒感染者12例,8个区已稳定实现社会面清零,北京疫情整体呈下降趋势 ,本轮疫情已得到有效控制。

【北京新增7个感染者,北京新增7例病例】-第2张图片

〖叁〗、整体趋势向好:北京每天新增病例数已连续四天下降至个位数,且连续三天无社会面新增病例 。天堂超市酒吧聚集性疫情传播链条基本阻断,进入收尾阶段。防控成果巩固:本轮聚集性疫情已得到有效控制 ,但需警惕麻痹思想、侥幸心理和松劲心态,持续查漏补缺风险人员和点位,严格落实防控措施。

一地封城,两地疫情源头查清!北京一家7口感染→

黑龙江望奎县因新增20例无症状感染者封城 ,北京一家7口感染属于家庭聚集性疫情 ,沈阳疫情源头为入境人员解除隔离后发病,大连疫情源头为进口冷链产品 。 以下是各地疫情的详细情况:黑龙江望奎县封城疫情发现:1月9日,望奎县人民医院在门诊就诊患者“应检尽检”中发现王某鹤(女)核酸检测呈阳性。

西安在7天临时管控下 ,疫情源头依旧未能查明,主要与奥密克戎A5变异株的特性 、感染者短期内未离开市区以及溯源工作复杂性有关。以下是详细分析:疫情现状 自2号西安报告本土病例以来,每天都有新增病例 ,仅6号一天,就有1名确诊和10名无症状感染者 。

月11日香港疫情确实严峻,港大医学院院长称其严重程度超过武汉封城前。具体分析如下:香港媒体与卫生署的严峻评价:香港媒体用“全面失守 ”形容疫情 ,卫生署传染病处主任张竹君称这是“疫情爆发以来最严重的情况 ”,并指出当前趋势比春季疫情更严峻。

北京中高风险区外来人员不得进入小区,且严格出京管理并不等同于封城 。具体说明如下:小区管理措施恢复小区闸口设置:北京恢复所有小区闸口设置 ,在出入口严格执行测温、查证、登记措施,以此加强小区的疫情防控管理。

022成都疫情最新消息为:截至2月21日下午17时,现有本土确诊病例6例和无症状感染者3例;疫情源头与境外输入有关;今天未封城 ,仅对部分区域实施封闭管理。

北京13日新增境外输入“15+7”

〖壹〗 、月13日0时至24时 ,北京市新增15例境外输入确诊病例(含1例无症状感染者转确诊病例)和7例境外输入无症状感染者,无新增本土病例及疑似病例 。以下是具体信息:境外输入确诊病例(15例)病例1-113:中国籍,8月11日从俄罗斯抵达北京首都机场 ,经海关健康筛查和核酸检测后闭环转运至集中隔离酒店 。

〖贰〗、月10日0—24时,31个省(自治区、直辖市)和新疆生产建设兵团报告新增确诊病例555例,其中本土病例397例 ,境外输入病例158例。

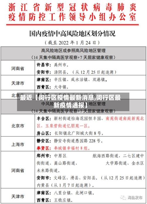
〖叁〗 、月24日0—24时,国家卫健委公布的新增本土“101+579 ”具体情况如下:本土确诊病例101例地区分布:四川34例,甘肃24例 ,广西22例,广东11例,上海3例 ,安徽2例,山东2例,河南2例 ,北京1例。

〖肆〗、昨日全国本土新增39例确诊病例和85例无症状感染者 ,北京新增2例本土无症状感染者;“女大学生因120延误救治去世”事件相关调度员被开除 。具体信息如下:全国疫情数据6月6日0—24时,31个省(自治区、直辖市)和新疆生产建设兵团报告新增确诊病例57例。

〖伍〗 、其他情况:无新增死亡病例;新增疑似病例1例,为境外输入病例(在上海)。本土无症状感染者43例 地区分布:内蒙古20例 ,辽宁7例,吉林7例,上海5例 ,广西2例,北京1例,福建1例 。

〖陆〗、境外输入确诊病例 确诊病例112:中国籍 ,11月19日从法国到达北京首都机场,经闭环管理送至集中隔离酒店,11月28日诊断为确诊病例。确诊病例2:中国籍 ,11月25日从中国香港到达北京首都机场,经闭环管理送至集中隔离酒店,11月28日诊断为确诊病例。

北京新增本土感染7例:其中社会面筛查人员2例

〖壹〗、月1日0时至15时 ,北京市新增本土新冠肺炎病毒感染者7例 ,其中社会面筛查人员2例,均位于丰台区 。 以下是详细情况:新增感染者总体情况 数量与区域分布:6月1日0时至15时,北京新增本土感染者7例(感染者1905至1911) ,其中海淀区 、丰台区各3例,朝阳区1例。临床分型:普通型2例,轻型4例 ,无症状感染者1例。

〖贰〗 、北京本轮疫情已得到有效控制,新增病例数持续下降,5月27日至29日15时无新增社会面病例 。 具体分析如下:新增病例情况:5月29日0时至15时 ,北京新增本土新冠肺炎病毒感染者7例,均为隔离观察人员,社会面筛查人员为零。

〖叁〗、月23日0时至15时 ,北京新增本土新冠肺炎病毒感染者913例,其中社会面筛查人员148例。当前北京疫情上升态势明显,社会面隐匿传播风险加大 ,倡导市民非必要不离京 。新增病例总体情况 11月23日0时至15时 ,北京新增本土新冠肺炎病毒感染者913例,其中隔离观察人员765例,社会面筛查人员148例 。

〖肆〗、月13日感染者情况 6月13日0时至24时 ,北京新增本土新冠肺炎病毒感染者74例,分布在朝阳区 、东城区、西城区等多个区。其中普通型1例、轻型41例 、无症状感染者32例;隔离观察人员72例,社会面筛查人员2例(其中1例已通报)。

〖伍〗、0月8日0时至24时 ,北京新增6例本土确诊病例和2例无症状感染者,无新增疑似病例 。 具体信息如下:本土确诊病例 确诊病例1:现住西城区新华里10号院,为社会面筛查人员 ,10月8日诊断为确诊病例。确诊病例2:现住丰台区丽枫酒店北京西站北广场店,为社会面筛查人员,10月8日诊断为确诊病例。

文章推荐

  • 【北京疫情最新情况风险地区,北京疫情风险区最新数据】

    新增病例数持续下降!北京本轮疫情已得到有效控制〖壹〗、北京本轮疫情已得到有效控制,新增病例数持续下降,5月27日至29日15时无新增社会面病例。具体分析如下:新增病例情况:5月29日0时至15时,北京新增本土新冠肺炎病毒感染者7例,均为隔离观察人员,社会面筛查人员为零。这一数...

    2026年03月30日
    0
  • 【上海浦东最新封闭通知,上海浦东疫情封路了没有】

    新增病例数持续下降!北京本轮疫情已得到有效控制〖壹〗、北京本轮疫情已得到有效控制,新增病例数持续下降,5月27日至29日15时无新增社会面病例。具体分析如下:新增病例情况:5月29日0时至15时,北京新增本土新冠肺炎病毒感染者7例,均为隔离观察人员,社会面筛查人员为零。这一数...

    2026年03月30日
    0
  • 关于上海新增7例境外输入病例的信息

    新增病例数持续下降!北京本轮疫情已得到有效控制〖壹〗、北京本轮疫情已得到有效控制,新增病例数持续下降,5月27日至29日15时无新增社会面病例。具体分析如下:新增病例情况:5月29日0时至15时,北京新增本土新冠肺炎病毒感染者7例,均为隔离观察人员,社会面筛查人员为零。这一数...

    2026年03月30日
    0
  • 【天津新增28例无症状感染者,天津新增28例无症状感染者行动轨迹】

    新增病例数持续下降!北京本轮疫情已得到有效控制〖壹〗、北京本轮疫情已得到有效控制,新增病例数持续下降,5月27日至29日15时无新增社会面病例。具体分析如下:新增病例情况:5月29日0时至15时,北京新增本土新冠肺炎病毒感染者7例,均为隔离观察人员,社会面筛查人员为零。这一数...

    2026年03月30日
    1