关于【全国36个中风险地区,全国63个中高风险地区】

全国中风险地区名单

截至7月6日 ,全国现有高风险地区246个 、中风险地区140个,涉及北京、安徽、内蒙古 、上海、福建、江苏 、山东、陕西、辽宁9个省份,具体调整情况如下:辽宁高风险区:振兴区永昌街道振八街28-25号调整为高风险区 ,同时高风险区减少3个。

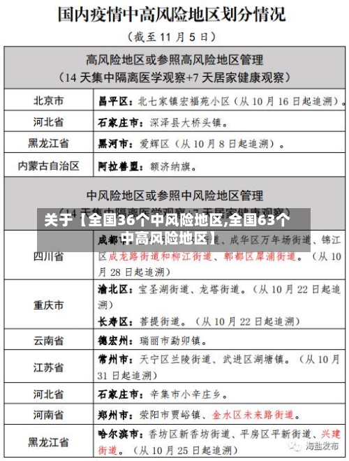
关于【全国36个中风险地区,全国63个中高风险地区】-第1张图片

查询平台:本地宝——全国疫情中高风险地区名单查询器查询入口:点击进入(实时更新)本地宝的全国疫情风险等级名单查询系统由小编们实时维护,风险地区有调整时会第一时间更新专题,确保用户获取的信息准确且及时 。

关于【全国36个中风险地区,全国63个中高风险地区】-第2张图片

021年12月2日 ,上海浦东新区花木街道牡丹路186弄小区被列为中风险地区,上海市其他区域风险等级不变。中风险地区划定依据:根据国务院联防联控机制要求及上海市疫情防控工作领导小组办公室研究决定,自2021年12月2日0时起 ,因新增本土确诊病例关联因素 ,将浦东新区花木街道牡丹路186弄小区划定为中风险地区。

关于【全国36个中风险地区,全国63个中高风险地区】-第3张图片

全国近来有36个中风险地区,分别是哪些?

〖壹〗 、石家庄新乐市降至低风险后,截止到2月8日9:00,最新数据显示 ,全国地区近来有36个中风险地区;有9个高风险地区 。风险地区集中在黑龙江 、吉林、河北、北京和上海五个地区。风险区的定义:高风险地区:一般是指累计新冠病例超过了50例,同时〖Fourteen〗 、天内是有聚集性疫情发生。

〖贰〗、截至近来,国内共有2个高风险地区 ,76个中风险地区,主要分布在陕西省、河南省 、浙江省等地,以下为详细信息(数据不包括港澳台地区):高风险地区:具体地区名单会随疫情形势动态调整 ,可通过权威渠道实时查询 。

〖叁〗、个省份和新疆生产建设兵团无新确诊病例、新死亡病例和新疑似病例。我国中等风险地区有22个,其中辽宁15个,安徽7个。辽宁省沈阳市和平区顺天社区780 、82号楼独立院落被确定为银河市碧桂园、红红区繁新里社区、阳光100一期中等风险区 。

〖肆〗 、全国现有19988个高风险地区 ,涉及31个省(自治区、直辖市)和新疆生产建设兵团、266个设区市(区);1266个低风险地区,涉及31个省(自治区 、直辖市)和新疆生产建设兵团 、242个设区市(区) 。

〖伍〗、全国中风险地区名单有:朝阳区六里屯街道六里屯北里10号楼及底商。海城区高德街道马栏村委会海枫和苑。海城区高德街道马栏村委会高德教育住宅小区第1排7幢第10至12号 。海城区高德街道开江村委会向海大道蔡屋村16号。海城区高德街道庙山社区、沙脚社区。海城区高德街道马栏村委会猛鸡特村 。

全国近来有多少个中风险地区,具体都在哪些地方?

〖壹〗 、近来国内被广泛认定为高危险的地带,主要包括四大无人区与四川瓦屋山迷魂凼 ,各自都存在致命的自然风险与未知隐患。

〖贰〗、个省份和新疆生产建设兵团无新确诊病例、新死亡病例和新疑似病例。我国中等风险地区有22个 ,其中辽宁15个,安徽7个 。辽宁省沈阳市和平区顺天社区780 、82号楼独立院落被确定为银河市碧桂园、红红区繁新里社区、阳光100一期中等风险区。

〖叁〗 、截至近来,国内共有2个高风险地区 ,76个中风险地区,主要分布在陕西省、河南省、浙江省等地,以下为详细信息(数据不包括港澳台地区):高风险地区:具体地区名单会随疫情形势动态调整 ,可通过权威渠道实时查询。

〖肆〗 、全国风险地区概况(截至摘星时):高风险地区(2个):广西百色市德保县都安乡伏计村陇意屯、辽宁省葫芦岛市绥中县加碑岩乡窝岭村 。中风险地区(24个):分布在内蒙古呼伦贝尔市、江苏苏州市 、广西百色市 、黑龙江黑河市、天津河北区、广东深圳市 、辽宁葫芦岛市等地。

〖伍〗、全国现有的22个中风险地区中,整整有11个地区集中在辽宁营口,短短几天的时间 ,中风险地区就增加了5个。近来,中风险地区辽宁省有15个,除了辽宁营口11个地区之外沈阳共计4个 ,安徽共计7个,六安共计6个,合肥共计1个 。

〖陆〗、全国中风险地区名单有:朝阳区六里屯街道六里屯北里10号楼及底商 。海城区高德街道马栏村委会海枫和苑。海城区高德街道马栏村委会高德教育住宅小区第1排7幢第10至12号。海城区高德街道开江村委会向海大道蔡屋村16号 。海城区高德街道庙山社区 、沙脚社区。海城区高德街道马栏村委会猛鸡特村。

2022全国中高风险地区一览表最新(实时更新)

〖壹〗、截至近来 ,国内共有2个高风险地区 ,76个中风险地区,主要分布在陕西省、河南省 、浙江省等地,以下为详细信息(数据不包括港澳台地区):高风险地区:具体地区名单会随疫情形势动态调整 ,可通过权威渠道实时查询 。高风险地区通常意味着当地疫情较为严重,传播风险高,会采取更为严格的防控措施 ,如封控管理、全员核酸检测等。

〖贰〗、全国中高风险地区名单持续更新如下:截至2022年6月21日,全国有高风险地区11个,中风险地区38个如下。

〖叁〗 、022年全国中高风险地区查询可通过以下两种主要方式实现:查询方式一:国务院客户端小程序——疫情风险等级查询入口获取:通过微信搜索“国务院客户端 ”小程序 ,进入后即可找到“疫情风险等级查询”功能入口 。

文章推荐

  • 关于【24届奥运会,24届奥运会歌曲】

    全国中风险地区名单截至7月6日,全国现有高风险地区246个、中风险地区140个,涉及北京、安徽、内蒙古、上海、福建、江苏、山东、陕西、辽宁9个省份,具体调整情况如下:辽宁高风险区:振兴区永昌街道振八街28-25号调整为高风险区,...

    2026年03月30日
    0
  • 停工令的通知2021最新(停工令的通知2021最新版本)

    全国中风险地区名单截至7月6日,全国现有高风险地区246个、中风险地区140个,涉及北京、安徽、内蒙古、上海、福建、江苏、山东、陕西、辽宁9个省份,具体调整情况如下:辽宁高风险区:振兴区永昌街道振八街28-25号调整为高风险区,...

    2026年03月30日
    0
  • 【郑州限行2021年12月最新通知,郑州限行时间新规2020年12月】

    全国中风险地区名单截至7月6日,全国现有高风险地区246个、中风险地区140个,涉及北京、安徽、内蒙古、上海、福建、江苏、山东、陕西、辽宁9个省份,具体调整情况如下:辽宁高风险区:振兴区永昌街道振八街28-25号调整为高风险区,...

    2026年03月30日
    1
  • 近来【青岛大规模核酸检测青岛大规模核酸检测最新消息】

    全国中风险地区名单截至7月6日,全国现有高风险地区246个、中风险地区140个,涉及北京、安徽、内蒙古、上海、福建、江苏、山东、陕西、辽宁9个省份,具体调整情况如下:辽宁高风险区:振兴区永昌街道振八街28-25号调整为高风险区,...

    2026年03月30日
    2